新闻  |   论坛  |   博客  |   在线研讨会
LNG接收站消防应急照明和疏散指示系统设计
acr潘 | 2023-07-06 10:14:45    阅读:334   发布文章

安科瑞潘丽:18706168052

前言

LNG接收站是接卸、储存和气化LNG,再由外输管道供应气态液化气和LNG槽车供应液态液化气的场所,按工艺流程和总图布置可以分为码头区、储罐区、工艺区、槽车区、公用工程区及办公生活区等部分。LNG接收站照明系统主要包括正常照明和应急照明,其中应急照明按种类划分为安全照明、备用照明和疏散照明。本文依据《消防应急照明和疏散指示系统技术标准》( GB51309-2018) 的要求,根据总图布置和电源情况,对LNG接收站的消防应急照明和疏散指示系统( 以下简称“消防疏散系统”) 进行设计研究。

关键字:LNG接收站;应急照明;疏散指示;GB51309

消防疏散系统分类

消防疏散系统是为人员疏散和发生火灾时仍需工作的场所提供照明和疏散指示的系统,该系统是由消防应急照明灯具、消防应急标志灯具、配电装置和控制装置等部分组成。消防疏散系统按照消防应急灯具的控制方式可以分为集中控制型系统和非集中控制型系统,按消防应急灯具的供电方式可以分为集中电源型和自带电源型消防应急灯具。消防疏散系统分类见下图:

图片

LNG接收站消防疏散系统选择

LNG接收站总图布置按功能划分为储罐区、码头区、工艺装置区、槽车区、办公生活区及公用工程区等部分。按照电信火灾报警系统设计,接收站内生产装置及建筑物内一般均设有智能探测器和手报按钮等火灾报警装置,火灾集中报警控制器设置在位于中控室的消防控制室。接收站内消防稳压泵、码头液压泵、用于保冷的罐内低压泵通常为一类负荷,因此接收站内设15s内自启动的柴油发电机作为备用电源。备用照明和疏散照明在应急状态下自动切换时间一般不大于5s,且生产装置区自带蓄电池灯具维护成本较高,因此一般设置EPS电源,用于接收站内应急照明系统的供电。

综上所述,根据火灾报警系统设置及供电方式,接收站消防疏散系统建议选择集中电源集中控制型系统。接收站内无高大空间建筑物及生产装置,消防疏散灯具一般设置在距地面或操作平台8m以下的区域,为保证火灾发生时自动喷水灭火系统动作导致灯具外壳导电致使人员触电,因此应选择输出安全电压的A型消防应急灯具和A型应急照明集中电源。消防疏散系统和火灾报警系统均属于建筑消防系统,为与接收站内火灾报警系统电压等级统一,选择安全电压灯具的消防应急灯具和应急照明集中电源,采用电源线和通讯线合二为一的方式,即采用二总线作为通信线路实现应急灯具的工作状态转换。 

由上可知,LNG接收站消防疏散系统是由供电线路和通信线路将应急照明控制器、集中电源、消防应急灯具连接组成的网络,从而实现与火灾报警系统联动。按照区域划分及布置要求,接收站消防疏散系统组网结构如下图:

控制器选择:A-C-A100

图片

集中电源选择:A-D-0.5KVA-A200FP

图片

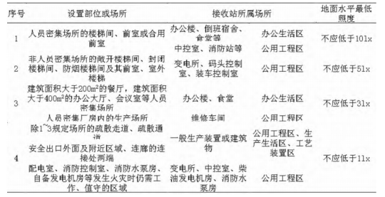
LNG接收站内消防应急灯具安装场所及地面水平照度表: 

图片

灯具选择:

图片

结束语

本文针对LNG接收站的总图布置、功能布置及电源情况,确定站内消防疏散系统控制方式及灯具选型。根据疏散方案、防火分区进行灯具布置和配电回路划分完成建筑物单体系统、区域系统,完成整个接收站的消防疏散系统设计。LNG接收站生产装置大部分为爆炸危险环境,因此需要关注爆炸危险区域内消防疏散系统设备选型及设计。

图片


*博客内容为网友个人发布,仅代表博主个人观点,如有侵权请联系工作人员删除。

参与讨论
登录后参与讨论
推荐文章
最近访客