新闻  |   论坛  |   博客  |   在线研讨会
中国科学家开发治疗癌症的pH超敏纳米去垢剂,让溶瘤纳米材料在0.1范围内实现pH值精确调控
深科技 | 2022-04-16 23:46:13    阅读:636   发布文章

肿瘤细胞的异质性和耐****问题,是患者康复路上的“拦路虎”。而具有裂解细胞膜活性的材料,一旦和肿瘤细胞接触,即可开启“死亡之吻”克服这两个问题。

 

近日,华南理工大学生物医学科学与工程学院王均教授、熊梦华教授团队,和中山大学孙逸仙纪念医院鲍燕副研究员及中国科学技术大学肖石燕副教授合作,发展出一种可将微小 pH 变化信号、转化为强膜裂解活性信号的纳米去垢剂,可实现其活性在 0.1 范围内 pH 值的精确控制,解决了传统溶瘤材料对正常组织细胞毒性强、仅能通过瘤内注射方式给****的问题。


图片

(来源:Nature Nanotechnology

 

研究人员表示,细胞质膜是细胞维持正常生理功能必不可少的组成成分。具有细胞膜裂解活性材料,可通过裂解细胞膜来诱导细胞死亡,这种作用方式不仅可以绕过胞内信号通路,还可以“无视”耐****谱和代谢异质性,为耐****病原体感染和癌症的治疗开辟前景化策略。


比如 LL-37、LTX-315 等具有裂解细胞膜活性的多肽,已在临床上通过瘤内注射方式治疗黑色素瘤等肿瘤,一些阳离子抗菌肽也在临床上应用于细菌、真菌等感染性疾病的治疗。

 

这类材料通常具有阳离子和疏水区域的两亲性结构。其中,阳离子基团可对负电性细胞膜产生强烈的静电吸引作用,然后将疏水性区域插入磷脂双分子层,产生类似去垢剂的膜裂解作用。


然而,这类材料的两亲性结构也是其对正常组织/细胞具有高毒性的主要原因,其应用的关键是实现对靶细胞的高选择性,同时最小化其对正常组织细胞的毒性。

 

研究人员通过利用致病性微生物和哺乳动物细胞之间细胞膜结构和组成的巨大差异,以及感染后的微环境与正常组织的显著不同,通过调控两亲性平衡(如阳离子性 (净电荷)、疏水性、两亲性和结构倾向)或设计感染微环境响应性的材料,实现了对病原菌的选择性杀伤。

 

但是,肿瘤细胞是正常组织细胞在癌变过程中转变过来的,其细胞膜结构组成和理化性质差异并不大;肿瘤组织和正常组织相比虽然有特殊的微环境,但和感染微环境相比,其差异仍较小。


因此,如何利用肿瘤组织和正常组织微小差异,实现材料膜裂解活性的高精确调控,是解决该类材料在肿瘤治疗中的关键技术瓶颈。


基于上述研究背景,该团队开发一类“质子晶体管”纳米去垢剂(pTNTs:“Proton transistor”Nanodetergents)。这类材料的突出优势是对 pH 变化非常敏感,可以将微小的 pH 扰动信号放大为膜裂解活性“开/关”转换信号。

 

图片

图 | 从左到右依次为刘明冬博士、王均教授、王晓川博士、熊梦华教授(来源:该团队)

 

pTNTs 在正常组织(pH~7.4)下保持低细胞毒性,在肿瘤组织(pH~7.0-6.5)显示强细胞膜裂解活性。pTNT 的设计实现了在 0.1 的 pH 变化下膜裂解活性材料功能的精准控制,为肿瘤乃至耐****肿瘤的治疗提供了新策略和新思路。

 

3 月 24 日,相关论文以《一种用于选择性癌症治疗的晶体管状 pH 敏感纳米去垢剂》(A transistor-like pH-sensitive nanodetergent for selective cancer therapy)为题,发表在 Nature Nanotechnology 上。王均、熊梦华、鲍燕和肖石燕担任共同通讯作者。

 

图片

图 | 相关论文(来源:Nature Nanotechnology


该团队表示:“有一个审稿人是这么评价的:这项工作是开创性的,因为尚未有研究去尝试通过微调聚合物结构来开启或关闭膜裂解行为。在很长一段时间以来,人们都知道聚阳离子具有很高的细胞毒性,这篇文章的意义在于,其聚合物对癌细胞和小鼠肿瘤具有明显的高毒性,而正常组织却能很好地耐受。

 

据介绍,该团队长期从事肿瘤酸性微环境激活型纳米****物及载体材料的设计与研究,此前曾率先提出基于 2,3-二甲基马来酰胺键的肿瘤酸性微环境活化的纳米载体构建技术,发展了“电荷反转”、“尺寸可变”、“PEG 脱壳”等肿瘤酸性微环境活化的纳米材料,实现纳米****物在体内各递送环节的高效协同,在 PNASAngew. Chem. Int. Ed.JACS 等高水平杂志发表系列研究工作,也获得广东省自然科学一等奖。


其中,熊梦华教授在选择性裂解细菌细胞膜的抗菌材料研究上也有多年研究基础,相关研究论文已经发表。但是,膜裂解活性材料在抗肿瘤方面研究难以实现高选择性。因此,该团队思考是否利用肿瘤组织微酸环境,发展肿瘤酸性微环境激活型溶瘤材料。

图片

(来源:Nature Nanotechnology

 

这样的努力使得他们得以在实验中发现侧基含可质子化乙基哌啶的聚乙二醇-聚甲基丙烯酸甲酯(PC6)在 pH7.4 和 6.8 下具有显著的细胞毒性差异,其在 pH6.8 下可以快速诱使肿瘤细胞发生类似去垢剂杀伤的死亡方式。

 

图片

(来源:Nature Nanotechnology

 

这一现象引起了研究人员的关注。根据前期在膜裂解活性材料研究工作的经验,这类材料起作用主要依赖于阳离子和疏水链段形成的正电两亲性结构,而叔胺随着 pH 的下降可从疏水电中性的非质子化状态转变为正电性的质子化状态,因此该团队初步判断这类材料具有 pH 敏感的膜裂解活性,关键问题是如何使其在正常组织 pH 下保持低细胞毒性,选择性在肿瘤微酸环境下激活强膜裂解活性。

 

接着,他们考虑在 PC6 的基础上,共聚不同种类与比例的疏水单体。研究人员推测,通过疏水基团的掺入,可以有效调控材料在不同 pH 下质子化情况,从而控制材料在不同 pH 下正电两亲性结构及其细胞毒性。


(来源:Nature Nanotechnology


正如该团队预想的,这些材料的质子化程度可以很好地通过疏水基团的种类和比例进行调控,且其质子化程度会在某一个狭小的区段发生剧烈的变化。这个现象使他们怀疑这些材料的细胞杀伤活性也会有这样的一个剧烈转变过程,从而解决正常组织和肿瘤组织微小 pH 差异下膜裂解活性的精确控制。

 

于是,他们通过高内涵仪器监测了不同 pH 条件下材料对细胞的杀伤情况,发现绝不多数材料都可以在 0.1pH 范围内实现杀伤活性的突变(pHt,即在 0.1pH 范围内实现杀伤活性的开/关),且 pHt 与 pKa 会随着基团的疏水性与比例呈线性变化。


(来源:Nature Nanotechnology

 

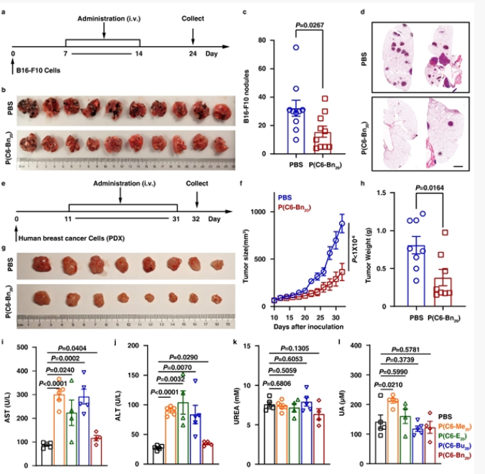
然后,该团队系统研究了 pTNTs 材料库在 pH7.4 和 6.8 下的细胞毒性,筛选得到最佳性能的材料 P(C6-Bn20)(侧基为苄基,比例 20%);在体内外研究了 P(C6-Bn20) pH 依赖性的结构与功能变化,并和中国科学技术大学肖石燕教授探讨芳香环在其中的作用。

 

在应用上,鉴于此次材料独特的杀伤机制,细胞膜裂解活性材料具有广谱的抗肿瘤活性且不易产生耐****的特性。研究人员相信这类材料将来会有很好的应用价值,包括抗肿瘤、抗菌、抗病毒等。


(来源:Nature Nanotechnology

 

目前,材料主链含有不可降解的聚甲基丙烯酸酯,这在未来临床转化中会是一个不可忽视的障碍;所以该团队目前在研究把骨架材料替换成可降解成分的可行性。另外,该团队也在探究这类材料的生物学效应及其在增强肿瘤免疫治疗等方面的应用。

 

-End-

 

参考:

1、Liu, M., Huang, L., Zhang, W. et al. A transistor-like pH-sensitive nanodetergent for selective cancer therapy. Nat. Nanotechnol. (2022). https://doi.org/10.1038/s41565-022-01085-5


*博客内容为网友个人发布,仅代表博主个人观点,如有侵权请联系工作人员删除。

参与讨论
登录后参与讨论
推荐文章
最近访客