通过梳理国内半导体行业国产替代的发展脉络,可以分为五个阶段,2023年国产化将从4.0向5.0推进:
① 国产化1.0(芯片设计):2019年以信创软件(操作系统)和芯片设计(数字芯片、模拟芯片)几大类为主
2019年5月,限制华为终端的上游芯片供应,目的是卡住芯片下游成品,直接刺激了对国产模拟芯片、国产射频芯片、国产存储芯片、国产CMOS芯片的倾斜采购,这是第一步。
② 国产化2.0 (晶圆制造):2020年以晶圆代工和周边产业链,主要以中芯国际、封测链、设备链为主
2020年9月,限制海思设计的上游晶圆代工链,目的是卡住芯片中游代工。由于全球晶圆厂都严重依赖美国的半导体设备(PVD、刻蚀机、离子注入机等),海思只能转移到备胎代工链,直接带动了中芯国际等国产晶圆厂和封测厂的加速发展。
③ 国产化3.0(设备材料) :2021年以晶圆厂上游的半导体设备和材料链为主,比如前道核心设备和黄光区芯片材料
2020年12月,中芯国际进入实体名单,限制的是芯片上游半导体供应链,本质是卡住芯片上游设备。想要实现供应链安全,必须做到对半导体设备和半导体材料的逐步突破,由于DUV不受美国管辖,此阶段的关键是针对刻蚀等美系技术的替代。
④ 国产化4.0(设备零部件、EDA/IP、材料上游) :2022年以零部件和EDA为主,进入到国产链条的深水区,最底层的替代
2022年8月,美国发布芯片法案,对国内先进制程的发展进行封锁。想要实现产业自主可控,必须进入国产链条的深水区,实现从根技术到叶技术的全方位覆盖。因此,底层的半导体设备逐渐实现1-10的放量,芯片材料逐渐实现0-1的突破,EDA/IP登陆资本市场,成为全新品类,最底层的设备零部件也将迎来历史性发展。
⑤ 国产化5.0(中国半导体生态系统):2023年以后,将以建立产业链各环节强供需联系、打通内循环为主要替代目标
我国半导体产业全而不强,半导体产业链的几乎每一个环节都有中国企业,但是整体处于落后位置。由于产业链上下游的中国企业缺乏深度联系,单个企业的进步很容易受美国制裁影响。因此,培育良好的产业生态,实现全自主制造,打通内循环,依托国内的市场优势,实现半导体产业链的不断升级,将成为国内半导体行业国产化5.0的重要目标。

报告正文




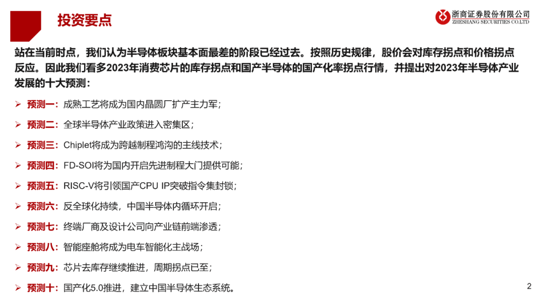
预测1:成熟工艺将成为国内晶圆厂扩产主力军;


预测2:全球半导体产业政策进入密集区;


预测3:Chiplet将成为跨越制程鸿沟的主线技术;


预测4:FD-SOI将为国内开启先进制程大门提供可能;


预测5:RISC-V将引领国产CPU IP突破指令集封锁;


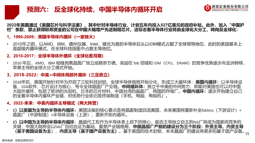
预测6:反全球化持续,中国半导体内循环开启;


预测7:终端厂商及设计公司向产业链前端渗透;


预测8:智能座舱将成为电车智能化主战场;


预测9:芯片去库存继续推进,周期拐点已至;


预测10:国产化5.0推进,建立中国半导体生态系统。






*博客内容为网友个人发布,仅代表博主个人观点,如有侵权请联系工作人员删除。