新闻  |   论坛  |   博客  |   在线研讨会
RS瑞森半导体LLC恒流方案RSC6105S的案例分享
reasunos瑞森 | 2023-03-24 16:53:43    阅读:221   发布文章

一、前言

瑞森半导体LLC系列恒流方案在LED驱动电源应用设计案例分享,本篇案例是RSC6105S30W-42W功率段,应用在教育照明与办公照明的电源方案内容包括原理图、PCB、BOM、变压器参数、整灯频闪指标数据等,方便给工程师朋友们做电源设计参考之用

图片

二、RSC6105S 30W-42W案例分享

设计步骤如下:

2.1首先要明确输入电压范围段:ACIN 180V-264V/50HZ其中单电压段的对于瑞森半导体CS-CP-LLC方案做高PF方案性价比最高如果客户需求是全电压段ACIN 90V-264V/50-60HZ,那就要另外加APFC线路模块才能实现全压高PF。   

接下来确认输出光源的灯珠串并数与每个灯珠电压,以此来确定输出电压和输出电流,根据电压和电流的乘积得到输出功率的最大值,选择对应的IC。参照输出功率的最大值来选择匹配IC的产品型号:50W以内推荐RSC6105S50W-75W以内推荐RSC6107S80W-120W以内推荐RSC6112S150W-400W以上推荐RSC6120S(如下图所示)。

图片

2.2根据下表的计算出关键参数的参数值,如谐振电感,谐振电容,电荷泵电容,高压电容,变压器的匝比,反馈的比值等关键器件;

图片

2.3对于表单中没有计算的功率器件:MOS,肖特基,整流桥等选型说明如下,这类LLC软开关的器件的选型:瑞森半导体CS-CP-LLC方案MOS耐压500V,肖特基耐压是驱动电压空载电压的2-3倍(考虑温升升高后降额使用,以及对应温度曲线),电流值的大小与电源散热有直接关系,一般输出1A电流,推荐选用3A-5A的肖特基;整流桥选用快恢复或超快恢复的RS系列,US系列,ES系列等,电荷泵的二极管需选用超快的US系列,ES系列(一篇推文专门有分享关键器件的选型,可以查阅);

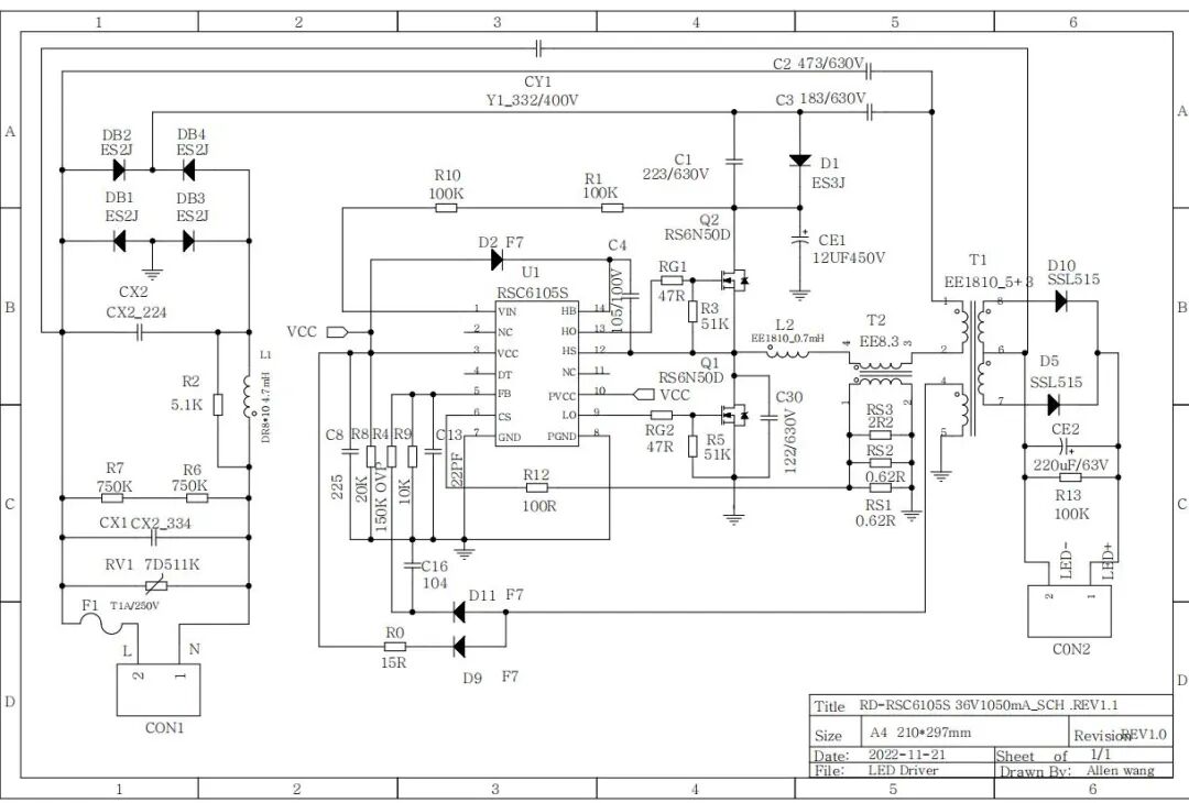
2.4接下来进行原图制作与PCB layout,分享实际案例的原理图(产品基本规格输入AC180-264V/50HZ,输出30-40V/1050mA,高PF无频闪方案)如下:

图片

图片

2.5接下来制作BOM物料清单与变压器谐振电感图档,分享实际案例的(产品基本规格输入AC180-264V/50HZ,输出30-40V/1050mA,高PF无频闪方案)。

主变压器参数

图片

图片

谐振电感参数

图片

图片

EE8.3的互感电感参数

图片

2.6制样完成,确认电源特性:电流变动率,THD,PF值,转换效率等。

图片

2.7优秀的整灯的频闪系数

图片

图片


*博客内容为网友个人发布,仅代表博主个人观点,如有侵权请联系工作人员删除。

参与讨论
登录后参与讨论
官网:www.reasunos.com 快速咨询通道V号: RS4008875512 核心产品:碳化硅基功率器件、硅基功率器件、电源IC管理。
推荐文章
最近访客