新闻  |   论坛  |   博客  |   在线研讨会
晶台光耦在手机PD快充上的应用
13760246537 | 2025-06-03 10:15:50    阅读:158   发布文章

光耦(光隔离器)作为关键电子元件,在手机PD快充中扮演信号隔离与传输的安全卫士。其通过光信号实现电气隔离,保护手机电路免受高电压损害,同时支持实时信号反馈优化充电效率。

图片


晶台品牌推出KL817KL3H7KL357KL1012KL1013KL1014KL1017KL1018KL1019系列高性能光耦,由发光二极管(LED)和光敏元件组成。LED将电信号转为光信号,光敏元件接收后转换回电信号,实现输入与输出的电气隔离产品严格通过VDEULCQC认证,符号RoHSREACH和无卤要求。

PD快充中,光耦用于反馈控制环路,监测电压电流并传递充电状态,支持充电器动态调节功率,提升安全性与稳定性。其高绝缘强度、低功耗及小型化特性,适配PD快充器的高效需求。

PD快充高功率传输中,光耦有效隔离充电器与手机电气部分,防止高压损坏内部电路。同时,光耦支持快速稳定信号反馈,如小米120W快充通过光耦监测参数,实现精准功率调节。

图片

抗干扰性能优越,光耦抵御电磁干扰(EMI),改善电磁兼容性(EMC),确保高频开关电源环境下的稳定充电。

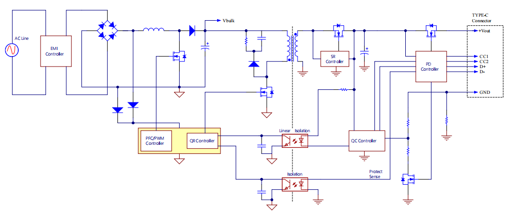
如下图所示,是典型的PD充电器示意图:

图片


光耦与氮化镓(GaN)技术融合,推动高效小型化充电器发展。PD 3.1协议支持240W功率,光耦需适配更高功率场景,优化热管理与信号完整性。主流品牌如Anker、贝尔金已广泛应用这些类型光耦,其低功耗特性助力PD快充普及。


*博客内容为网友个人发布,仅代表博主个人观点,如有侵权请联系工作人员删除。

参与讨论
登录后参与讨论
高端光耦 首选晶台。为客户提供:晶体管光耦、可控硅光耦、高速光耦、固态继电器、达林顿光耦、施密特触发器、IGBT驱动光耦、IPM驱动光耦。
推荐文章
最近访客