新闻  |   论坛  |   博客  |   在线研讨会
传统巡检不够用?ARCM300帮你实现“无人化”电气安全管理!
ACREL0LHP | 2025-06-20 11:07:33    阅读:186   发布文章

安科瑞刘鸿鹏172一6972一5322

摘要

随着工业现代化进程的加快,企业用电规模和复杂度不断提升,工业配电系统中的电气安全隐患日益突出。尤其是由漏电、过载、接触不良、设备老化引发的电气火灾事故屡有发生,造成了巨大的财产损失和人员安全威胁。因此,建立完善的电气火灾监测和预警机制,已成为现代工业配电系统的重要需求之一。ARCM300系列电气火灾探测器,凭借其多回路监测、高精度检测、智能化报警和联网能力,正在被广泛应用于工业配电系统,为企业用电安全保驾护航。

1. 工业配电风险分析

工业企业用电特征复杂,存在多种电气火灾风险因素:

负荷重,电流大,设备长期高负荷运行,易导致导线绝缘老化;

用电设备种类繁多,触器、端子、母排接头部位接触不良频发;

用电环境恶劣,灰尘、潮湿、腐蚀性气体加剧电气部件劣化;

部分企业尚未配置智能火灾预警设备,存在漏电、温升等隐患无法及时发现的问题。

因此,工业配电系统亟需部署具备实时监测、智能预警、远程管理能力的电气火灾监测设备,实现从“事后灭火”向“事前预防”的转型。

2. ARCM300系列电气火灾探测器

ARCM300 系列多回路型电气火灾监控探测器(以下简称探测器),是针对 0.4kV 以下的 TT、TN 系统设计的,通过对配电回路的剩余电流、导线温度等火灾危险参数监测和管理,从而预防电气火灾的发生,并实现了对多种电力参数的实时监测,为能耗管理提供数据。

产品采用微控制器技术,集成度高,体积小巧,安装方便,集智能化,数字化,网络化于一身,是建筑电气火灾预防监控、系统绝缘老化预估等的理想选择。

产品符合 GB14287.2-2014《电气火灾监控系统 第2部分:剩余电流式电气火灾监控探测器》GB14287.3-2014《电气火灾监控系统 第3部分:测温式电气火灾监控探测器》的标准要求。

编辑搜图编辑搜图

型号说明

编辑搜图

功能简介

编辑搜图

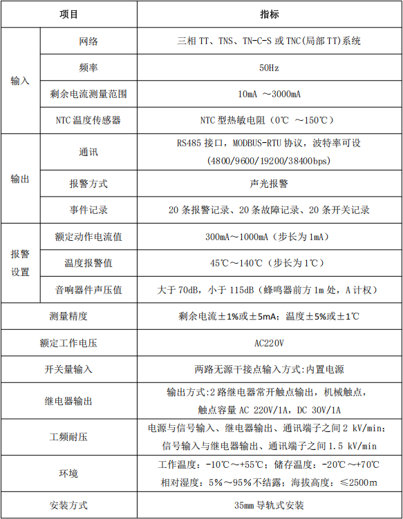
技术参数

编辑搜图

组网方式

编辑搜图

编辑搜图

接线示意图

编辑搜图



核心功能

ARCM300系列电气火灾探测器是安科瑞电气股份有限公司针对0.4kV及以下工业配电系统开发的智能探测设备,符合《电气火灾监控系统》国家标准(GB14287.22014、GB14287.32014)要求,核心功能包括:

1.剩余电流监测

实时在线监测配电线路剩余电流(漏电流);

设定报警阈值(20~1000mA可调)和动作延时,超限报警或联动切断电源,防止漏电火灾。

2.温度监测与保护

配合NTC温度传感器,实时监测电缆、端子、母排等关键节点温度(监测范围:0℃~150℃);

温度超限报警(可设置阈值45℃~140℃),防止因设备过热引发火灾。

3.消防联动

可接收消防联动信号,在火灾发生时自动切断非消防负荷电源,保护消防用电可靠性。

4.自检和试验功能

支持按键自检,保障设备始终处于正常监测状态,方便定期维护。

5.集中监控与通讯

内置RS485通讯接口,支持ModbusRTU协议,可无缝对接工业企业能源管理系统;

支持最多32台设备联网,构建分布式电气火灾监测网络;

可选配4G无线通讯模块,满足远程监控需求。

3. 在工业配电系统中的应用价值

1.风险提前预警,保障生产安全

通过对剩余电流、温度的实时监测,ARCM300能够在火灾隐患尚未形成时发出报警,提前介入处理,避免生产中断与重大损失。

2.减少人员巡检成本

借助集中监控能力,技术人员可通过后台平台或移动终端实时查看设备状态,大幅减少现场巡检工作量,提高维护效率。

3.精细化数据管理

ARCM300具备历史记录功能,可记录报警、故障、开关操作等事件,便于后期分析事故成因,优化用电安全管理策略。

4.满足标准化和规范化改造需求

符合国家标准,适用于老旧配电系统改造升级,提升企业整体电气安全等级,满足安监、消防等监管部门要求。

4.典型应用场景

编辑搜图

结语

ARCM300系列电气火灾探测器凭借其多回路智能监测、报警联动、集中管理的技术优势,已成为工业企业配电系统安全升级的重要选择。随着工业用电规模持续扩大,设备老化风险增加,智能电气火灾监测系统将成为保障工业生产安全、实现“智慧用电、智能防火”不可或缺的关键工具。

未来,ARCM300系列产品还将进一步结合物联网、大数据、人工智能等新技术,为工业企业提供更加智能化、可视化的电气安全整体解决方案,助力企业打造更高水平的安全生产环境。



*博客内容为网友个人发布,仅代表博主个人观点,如有侵权请联系工作人员删除。

参与讨论
登录后参与讨论
推荐文章
最近访客