新闻  |   论坛  |   博客  |   在线研讨会
雷卯针对米尔MYC-C437X-V2开发板防雷防静电方案
leiditechsh | 2025-09-27 09:47:06    阅读:109   发布文章

一、 应用场景

导航设备、条形扫描仪、便携式移动无线电、测试与测量设备、工业人机界面、医疗设备

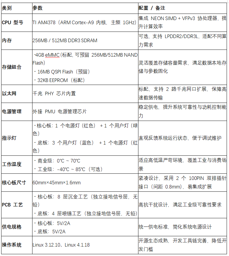
二、 功能概述

三、扩展接口介绍

(一)核心板扩展信号(芯片原生接口)

(二)底板外设接口(系统级交互)

雷卯专心为您解决防雷防静电的问题,有免费实验室供检测。开发板资料转自深圳米尔电子。谢谢!


*博客内容为网友个人发布,仅代表博主个人观点,如有侵权请联系工作人员删除。

参与讨论
登录后参与讨论
Leiditech的产品已广泛应用到世界各地,并支持世界各地LOCAL品牌。Leiditech早已在TVS/ESD业界享有盛名。直接或间接客户有通号、比亚迪、科大讯飞、哈罗单车、富士康等。
推荐文章
最近访客