新闻  |   论坛  |   博客  |   在线研讨会
雷卯针对米尔MYC-C7Z010/20-V2开发板防雷防静电方案
leiditechsh | 2025-09-29 15:27:53    阅读:135   发布文章

一、 应用场景

机器视觉、工业控制、工业机器人、汽车 ADAS、通信系统、测试 & 测量、智慧医疗

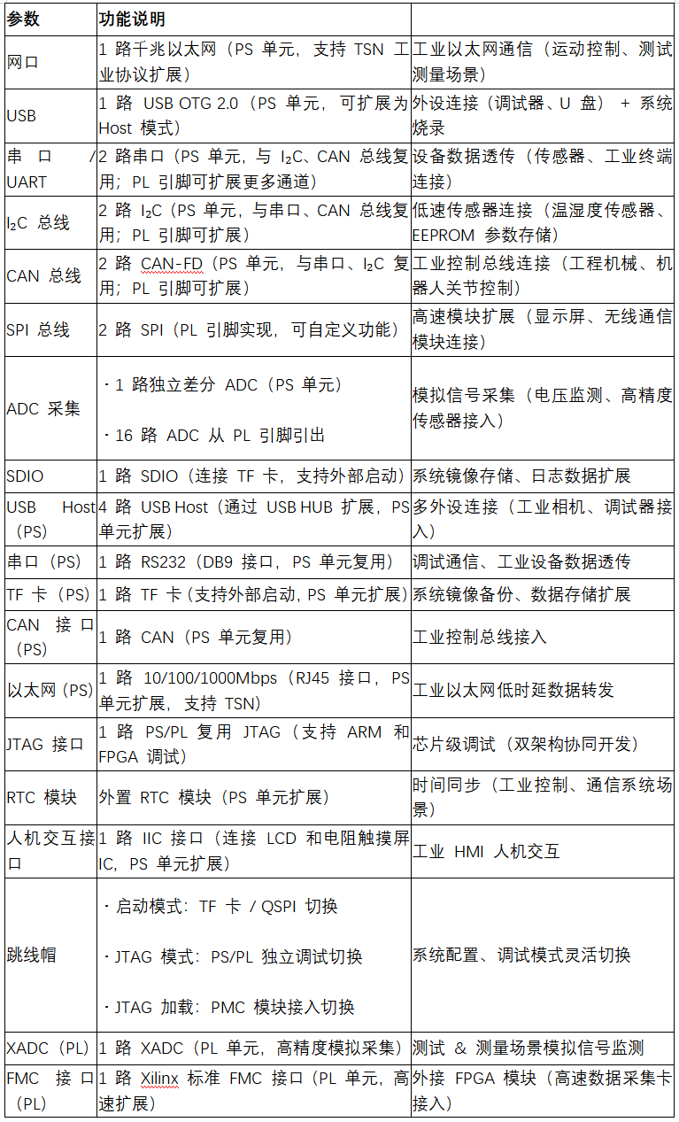
二、 核心硬件参数表

三、扩展接口介绍

雷卯专心为您解决防雷防静电的问题,有免费实验室供检测。开发板资料转自深圳米尔电子。谢谢!


*博客内容为网友个人发布,仅代表博主个人观点,如有侵权请联系工作人员删除。

参与讨论
登录后参与讨论
Leiditech的产品已广泛应用到世界各地,并支持世界各地LOCAL品牌。Leiditech早已在TVS/ESD业界享有盛名。直接或间接客户有通号、比亚迪、科大讯飞、哈罗单车、富士康等。
推荐文章
最近访客