"); //-->
安科瑞 徐浩竣
江苏安科瑞电器制造有限公司
18706168062
【摘要】高压输电时交流电比直流电更方便,更经济。但在部分应用场景中,直流电直接给直流负载供电的应用,可以使电路设计更简单,效率更高。目前直流配电在光伏+储能系统中,可以通过光伏或电池直接进行直流供电,在新能源电力系统中也有广泛应用,比如太阳能路灯、直流空调、5G通信基站等。
1.项目概述
新加坡严重依赖天然气发电,但本身的天然气能源不足以支撑这庞大的天然气消耗,其中95%天然气能源需要通过邻国管道输送和海运供应的液化天然气获得。目前新加坡大力发展光伏发电+储能项目以实现供电方式的多元化。
某新加坡客户为家庭用户定制的户用光伏储能系统采用了我司的DJSF1352RN系列直流电能表和分流器,进行光伏发电量、储能电池充电电量和放电电量的统计和预测,优化了整体能效。
2.系统应用
白天光伏发电供应负载,多余电量为蓄电池充电。夜间则由蓄电池为负载供电。为了更好的展示能量分配、优化整体效率和系统可靠性,客户分别在光伏发电侧和蓄电池储能侧加装了DJSF1352RN系列直流电能表。控制器实时检测光伏电池板发电量和蓄电池充放电过程,并对伏电池板发电量进行预测,根据检测和预测的数据动态调整充放电功率和时机,保证了负载能稳定可靠运行。
整体系统图如下:

图1 光伏发电+储能系统图
3.产品介绍

图2 DJSF1352RN直流电能表实物图
DJSF1352-RN导轨式直流电能表支持双路直流输入,主要针对电信基站、直流充电桩、太阳能光伏等应用场合而设计,该系列仪表可测量直流系统中的电压、电流、功率和正反向电能等电参量。在实际使用现场中,该系列仪表不仅可以计量总电能,还能计量规定时间段内的电能,它检测的数据可以本地显示,也可以和工控设备、计算机连接组成测控系统。
4.产品特点
导轨式安装方式
电压、电流、功率等电参量测量
正向、反向有功电能计量
上12个月历史电能统计
具有日历、计时和闰年自动转换功能,具有校时功能。其中广播下发的时钟误差不得大于5分钟,在零点前后十分钟内不准校时,每天只允许校时一次
具有两套费率时段,可通过预先设置的时间实现两套费率时段的自动转换,每套费率时段全年至少可设两个时区,24小时内至少可以设10个时段
RS-485通讯接口,采用DL/T645-2007通讯协议和Modbus-RTU协议,RS485的通讯速率可在1200bps、2400bps、4800bps、9600bps设置。
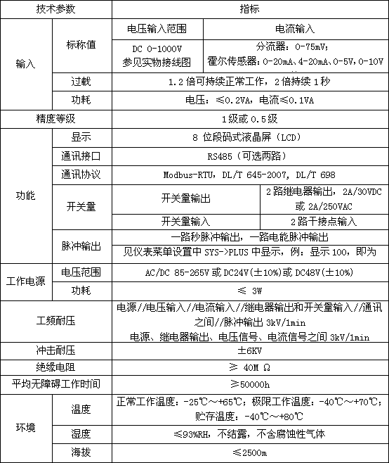
5. 技术参数

6.结语
目前海外发达地区的户用光伏市场已经较为成熟,在此基础上户用储能也正驶入发展快车道。根据第三方研究咨询机构 IHS Markit 的统计, 2016年以来的平均复合增速高达 50%以上。目前户用储能市场主要集中在户用光伏发展较好的发达地区,如欧洲,澳洲,新加坡等等。因此在海外光伏储能系统中,直流计量的需求仍处于爆发式增长中。
*博客内容为网友个人发布,仅代表博主个人观点,如有侵权请联系工作人员删除。