新闻  |   论坛  |   博客  |   在线研讨会
晶台光耦KL6N137丨高压控制领域的新革命
13760246537 | 2026-02-06 14:19:45    阅读:161   发布文章

在工业控制与电力系统中,高压隔离与信号传输始终是技术核心。传统方案多依赖变压器或触点继电器,存在体积大、响应慢、寿命短等缺陷。晶台光耦推出的KL6N137高速光耦,以光电隔离技术突破传统局限,成为高压控制领域的新宠。

图片

KL6N137采用8-pin DIP封装,工作电压高达3000V,隔离电压达5000Vrms,完美适配高压环境。其核心优势在于10MBit/s高速传输能力,较传统继电器提升百倍响应速度,实现毫秒级精准控制。配合0.1mA的低输入电流特性,功耗大幅降低,契合节能需求。

图片

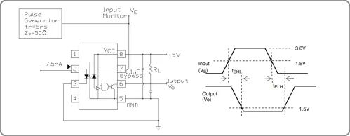
▲KL6N137的工作原理

相比变压器,KL6N137无需磁芯与线圈,体积缩小80%,重量减轻70%,显著节省设备空间。在可靠性方面,无机械触点的设计避免了电弧产生与机械磨损,寿命长达10万小时以上,远超继电器3-5万次的机械寿命。

图片

晶台高速光耦系列还包含KL6N135、KL6N136等型号,形成完整的高压控制产品线。KL6N137作为旗舰型号,已广泛应用于工业电机控制、电源模块、医疗设备等领域。随着智能电网与工业4.0的推进,高压控制对小型化、高速化、高可靠性的需求日益迫切。KL6N137凭借其卓越性能,正逐步取代传统器件,成为高压控制领域的标准解决方案。


*博客内容为网友个人发布,仅代表博主个人观点,如有侵权请联系工作人员删除。

参与讨论
登录后参与讨论
高端光耦 首选晶台。为客户提供:晶体管光耦、可控硅光耦、高速光耦、固态继电器、达林顿光耦、施密特触发器、IGBT驱动光耦、IPM驱动光耦。
推荐文章
最近访客