新闻  |   论坛  |   博客  |   在线研讨会
晶台高速光耦KL6N137在高压控制中的核心应用与优势解析
13760246537 | 2025-12-09 09:36:41    阅读:21   发布文章

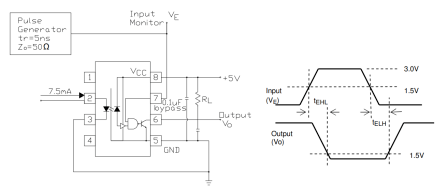
晶台高速光耦KL6N137凭借其10Mbps高速传输能力、5000Vrms以上隔离电压及低输入电流特性,成为高压控制系统中的关键器件。其内部采用850nm AlGaAs LED与集成检测器(含光敏二极管、高增益运放及肖特基钳位三极管),支持LSTTL/TTL兼容逻辑电平输出,响应延迟低至75ns。在高压场景中,其电气隔离特性可阻断地环路干扰与高压噪声,如工业现场总线(Profibus、DeviceNet)及医疗设备安全隔离需求,确保复杂电磁环境下的信号完整性。

图片

▲晶台KL6N137工作原理

实际应用中,KL6N137在工业自动化领域表现突出。例如,在电机控制系统内,其高速开关特性支持精确的PWM信号隔离传输,提升电机响应精度;在电源模块中,通过隔离高低压电路,防止电源电压波动对控制电路的影响,如DC-DC变换器的信号隔离。在数据采集系统中,如机载红外成像扫描仪的12位AD转换模块,6N137通过同相逻辑传输隔离模拟与数字电路,配合0.1μF旁路电容减少电源噪声,使系统信噪比提升一倍以上,满足500KB/s数据传输率与1000信噪比要求。此外,在RS-485通信网络中,其隔离收发器功能可避免共地干扰导致的通信故障。

图片

晶台KL6N137的优势不仅在于技术参数,更体现在设计灵活性上。通过调整输入限流电阻与输出上拉电阻,可适配不同电压与负载需求;使能端支持动态控制输出状态,优化系统功耗。在高压控制场景中,其替代传统变压器与触点继电器,实现无触点隔离,提升系统可靠性。随着工业4.0与智能电网的发展,晶台KL6N137在高压电力电子设备、新能源逆变器及工业机器人中的需求将持续增长,成为高速高压隔离场景的优选方案。


*博客内容为网友个人发布,仅代表博主个人观点,如有侵权请联系工作人员删除。

参与讨论
登录后参与讨论
高端光耦 首选晶台。为客户提供:晶体管光耦、可控硅光耦、高速光耦、固态继电器、达林顿光耦、施密特触发器、IGBT驱动光耦、IPM驱动光耦。
推荐文章
最近访客