"); //-->
安科瑞刘鸿鹏172 一 ⑥⑨⑦② 一 3522
一、背景
在新能源车补电领域,部分车企以创新换电模式重构行业服务标准,其换电网络已广泛覆盖城市商圈、高速路网及偏远地区,为用户提供便捷高效的补电服务。但随着换电网络的持续扩张,车企面临三大核心挑战:
1)换电站多为租赁场站,需与产权方精准分摊电费,传统计量方式易引发纠纷;
2)站点分布分散,从城市核心区到高海拔路段,环境差异显著,对设备稳定性要求极高;
3)电量数据关联商业结算与能源安全,需建立数据安全机制。传统电表难以适配换电场景的高频次、高安全性需求。
安科瑞 ADW300-4G 物联网电表,以 “高精度计量、灵活部署、安全防护” 的核心优势,成为新能源车企换电网络的核心计量设备,深度融入其补电生态,保障电费结算公平透明、运维高效省心、数据安全无忧,为换电模式的规模化推进提供数据支撑。
二、案例
某新能源车企换电网络中用电计量的核心设备,针对换电场景特殊需求,ADW300-4G无线计量仪表从计量精度、部署灵活性、安全防护三大维度提供定制化解决方案,成为换电网络的 “隐形支撑”:


ADW300无线计量仪表主要用于计量配电回路三相电气参数,具有体积小、精度高、功能丰富等优点,支持RS485通讯和Lora、4G、wifi等无线通讯方式,增加了外置互感器的电流采样模式,从而方便用户在不同场合进行快速安装使用。

电表采用35mm导轨式安装,现场可以不断电安装,自带开口式电流互感器,支持从一次电缆或者原有5A二次电流回路取样。
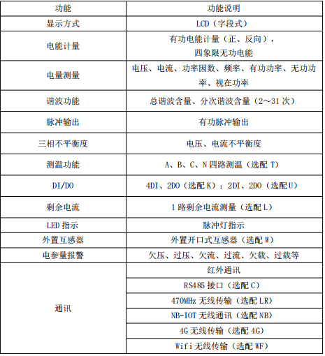
产品选型

技术参数

控制面板

组网方案

*博客内容为网友个人发布,仅代表博主个人观点,如有侵权请联系工作人员删除。