"); //-->
1.1 国际和国内基础安全与通用性能标准
| IEC 60601-1:2005+AMD2:2020 | 医疗电气设备 - 第 1 部分:基本安全和基本性能的通用要求(含 2020 年修订) | 覆盖设备电气安全(如漏电流≤0.5 mA)、机械强度(如 1.5 米跌落测试)、环境适应性(温度范围 10-40℃)等核心要求,新增对软件作为医疗设备(SaMD)的风险管理要求,明确设备需通过 YY/T0648 | 
| IEC 60601-1-2:2014+AMD1:2020 | 医疗电气设备 - 第 1-2 部分:电磁兼容性(EMC)(含 2020 年修订) | 规定设备需通过静电放电(±8 kV 接触放电)、射频场抗扰度(10 V/m@80-2700 MHz)等测试,新增对家用医疗环境(如蓝牙通信设备)的 EMC 豁免条款,要求设备标签标注 "与无线设备保持至少 30 cm 距离 | 
| IEC 60601-2-66:2019 | 医疗电气设备 - 第 2-66 部分:助听器和听力辅助系统的特殊安全要求 | 针对助听器的专用安全标准,修正电压范围至 1.6-4.5 V,跌落测试高度调整为 1.0 米,新增对可充电电池的过热保护要求,规定骨导振动器的机械耦合强度需通过 ISO 389-3 标准验证 | 
| ISO 13485:2016 | 医疗器械质量管理体系 - 用于法规的要求 | 要求制造商建立从设计到售后的全流程质量管理,包括供应商审核(如芯片供应商需符合ISO9001)、变更控制(如软件升级需重新验证)、不良事件报告(如耳鸣掩蔽器声输出异常需 48 小时内上报),认证需通过第三方审核iso.org。 | 
| ISO 14971:2019 | 医疗器械风险管理 - 应用指南 | 强制要求对设备使用风险(如电刺激过载导致的神经损伤)进行 FMEA 分析 | 
1.2 声学性能与测试方法
| ISO 8253-1:2010 | 声学 - 测听方法 - 第 1 部分:纯音气导和骨导测听 | 规定听力计频率精度±1%(如2000Hz误差≤20Hz),声压级校准需使用TDH-50P耳机配合HA-1型仿真耳,骨导振动器需通过 ISO389-3标准的机械耦合测试,掩蔽噪声需符合 ANSIS3.44-1996的等效连续A声级要求 | 
| ISO 8253-3:2022 | 声学 - 测听方法 - 第 3 部分:言语测听 | 新增对多语言测试材料(如中文普通话、西班牙语)的语音平衡要求,规定测试信号需通过IEC61672-1的频率加权(A计权),言语识别率测试需在信噪比+10dB条件下进行,测试结果需与ISO7029的参考数据库比 | 
| IEC 60645-1:2017 | 电声学 - 测听设备 - 第 1 部分:纯音和言语测听设备 | 整合原IEC 60645-1(纯音)和IEC60645-2(言语)标准,要求设备谐波失真≤3%(125-8000 Hz),频率响应范围覆盖 125-12000 Hz,言语测听模块需通过ISO8253-3的测试材料验证,新增对AI算法辅助测听的验证流程 | 
| IEC 60645-5:2004 | 电声学 - 测听设备 - 第 5 部分:听觉声阻抗测量仪器 | 规定声导抗测试设备的探头音频率(226 Hz/1000 Hz)、压力范围(-400至+200daPa),中耳肌肉反射测试需符合ISO1996-1 的环境噪声限值,设备需通过YY/T0761的校准验证,新增对无线传输数据的加密要求 | 
| IEC 60118-16:2022 | 电声学 - 助听器 - 第 16 部分:助听器功能的定义和验证 | 针对智能助听器的降噪、反馈抑制等功能,规定降噪效果需通过反相法测试(SNR改善≥1dB),手动/自动程序切换响应时间≤200 ms,多通道处理需符合 ISO 21748 的测量不确定度要求,填补国内助听器功能检测的标准空白全国标准信息公共服务平台。 | 
1.3 地区标准
欧盟CE认证(MDR法规)
分类规则:助听器、听力计属IIa类,神经刺激设备可能归为IIb或III类,需符合MDR Annex I的通用安全与性能要求(GSPR)
技术文档:包括风险管理报告、临床数据(如残余抑制试验结果)、标签与说明书(含CE标志及UDI码)
美国FDA认证
510(k) 路径:非植入式耳鸣设备(如掩蔽器)需通过等效性对比,证明与已上市产品(如ANSIS3.44-1996标准设备)实质等同accessdata.fda.gov
De Novo路径:创新设备(如Lenire)需提交多中心临床试验数据,证明安全性和有效性(如 THI 评分改善率≥58.6%)
其他地区
日本 PSE 认证:需符合 JISC60601-1-2电磁兼容要求,及JIST0601-2-70的听力设备性能标准
澳大利亚TGA认证:遵循 AS/NZS 60601系列标准,并通过TGA登记注册
02标准的电子部份电磁兼容EMC内容
2.1 电磁兼容的含义与重要性
电磁兼容性(EMC)指设备在共享电磁环境时,能相互兼容并执行各自功能的状态
在医院环境中,耳鸣耳聋综合诊疗设备需要与众多仪器仪表、电网等设备共同工作,不能因彼此的电磁发射导致功能降低或性能受损,同时也不能影响其他设备的正常运行,这对于保障医疗设备的稳定运行和医疗服务的顺利开展至关重要
2.2 电磁兼容的研究领域
骚扰源研究电子设备产生电磁辐射的机制和特性,比如诊疗设备内部的电路工作时可能产生的电磁辐射
敏感设备的抗扰性能关注设备对电磁骚扰的抵抗能力,耳鸣耳聋综合诊疗设备要能在复杂电磁环境下准确检测和治疗,就必须具备良好的抗扰性能
电磁骚扰的传播特性研究电磁骚扰通过空间辐射、导线传导等方式传播的规律,以便采取针对性措施抑制骚扰传播
电磁兼容测量方法包含对电磁发射和抗扰度等的测量技术和规范,通过精确测量判断设备是否符合EMC标准
系统内部和系统间的电磁兼容性分析确保设备内部各组件之间以及不同设备系统之间在电磁方面和谐共处
2.3 基本术语解释
发射是设备向外界释放电磁能量的过程,若耳鸣耳聋综合诊疗设备发射的电磁能量过大,可能干扰其他医疗设备
性能降低指设备因受到干扰导致功能或性能无法达到预期标准,如设备检测数据不准确、治疗效果受影响等
电磁骚扰是导致设备性能下降或对生命安全构成威胁的电磁现象,像附近大功率设备产生的电磁噪声可能干扰诊疗设备
干扰信号是对有用信号产生负面影响的信号,会影响设备对耳鸣耳聋信号的准确检测和分析
干扰度体现设备在面临电磁骚扰时保持正常运行的能力,干扰度越高,设备受干扰影响越小
敏感性反映设备对电磁骚扰的易感程度,敏感度高则抗扰度低,易受干扰
裕量是实际测量值与标准要求之间的差距,通常建议裕量至少为3dB ,以确保设备在不同环境下都能满足EMC标准
3.1 实际应用过程的痛点问题
电磁干扰导致检测误差:在医院复杂的电磁环境中,周围其他医疗设备、通信设备等产生的电磁干扰,可能使耳鸣耳聋综合诊疗设备在检测听力损失程度、耳鸣频率等关键数据时出现误差,影响医生对患者病情的准确判断。
抗扰度不足影响治疗效果:如果设备的抗扰度不足,在治疗过程中受到外界电磁干扰,可能导致治疗参数不稳定,如声刺激的强度、频率发生偏差,从而无法达到预期的治疗效果,延误患者康复进程。
设备兼容性问题:当耳鸣耳聋综合诊疗设备与医院信息系统、其他辅助医疗设备连接时,可能因电磁兼容性不佳出现通信故障、数据传输错误等兼容性问题,阻碍医疗流程的顺畅进行和患者信息的有效管理。
04设备I/O接口及EMC解决方案
主要的对外I/O接口
数据接口:用于与外部设备进行数据传输,如连接电脑可上传患者的听力检测数据、耳鸣治疗方案等信息进行存储和分析,也能从电脑下载更新设备的软件程序和治疗算法,确保设备功能的先进性和数据管理的便捷性。
音频接口:负责输出和输入音频信号,输出用于治疗的声音信号到换能器(喇叭),为患者提供声刺激治疗;同时可接收外部音频设备的声音信号,用于听力测试等功能,保障音频信号的稳定传输和准确处理。
电源接口EMC及可靠性设计

| 型号 | 器件类型 | 使用位置 | 作用 | 封装 | 
| 3R090L | GDT | 电源接口 | 浪涌,防雷(户外产品,关注续流问题) | 3RXXXL | 
| SMBJ6.5CA | TVS 瞬态抑制二极管 | 电源接口 | 浪涌、抛负载 | SMB/Do-214AA | 
| CMZ7060A-701T | EMI 共模抑制器 | 电源接口 | CE传导,共模抑制,电流更小,考虑小封装 | 7060 | 
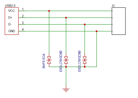
USB-2.0接口EMC及热插拔可靠性设计
USB-2.0接口: USB 2.0旨在提供更快的数据传输速度和更好的设备兼容性;并且在接口速度上实现了飞跃,将其从最初的最大12 Mbps提升至480 Mbps;这使得USB接口能够满足更多高带宽设备的需求,如高速打印机、扫描仪、外部存储设备和多媒体设备等。

| 型号 | 器件类型 | 使用位置 | 作用 | 封装 | 
| ESDLC5V0D8B | ESD | USB接口 | 浪涌、静电 | DFN1006 | 
| SMF6.5CA | TVS | USB接口 | 浪涌、抛负载 | SOD123FL | 
音频接口(3.5mm)EMC及热插拔可靠性设计
音频接口(3.5mm):支持麦克风输入或扬声器输出

| 型号 | 器件类型 | 使用位置 | 作用 | 封装 | 特点 | 
| ESDLC8V0D3B | ESD | 音频接口 | 浪涌、静电 | SOD323 | 方便手工焊接 | 
| ESDLC5V0D8B | ESD | 音频接口 | 浪涌、静电 | SOD882 | 适合机器贴片 | 
RS-485 接口EMC及热插拔可靠性设计
RS485 接口: RS-485 是一种串行通信标准,可以支持多个设备通过同一条串行总线进行通信;且适用于中长距离通信,具有较好的抗干扰能力和数据传输稳定性。


| 型号 | 器件类型 | 使用位置 | 作用 | 封装 | 
| P0080SCL | TSS | RS485接口 | 浪涌、静电 | SMB | 
| PBZ1608A102Z0T | 磁珠 | RS485接口 | 消除高频干扰 | 1608 | 
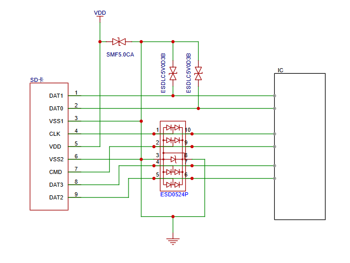
存储接口EMC及热插拔可靠性设计
SD卡 插槽:用于扩展存储容量,存放系统文件或数据 TF卡 插槽:部分小型开发板使用 TF 卡作为存储介质


| 型号 | 器件类型 | 使用位置 | 作用 | 封装 | 
| ESD0524P | ESD | SD卡接口 | 浪涌、静电 | DFN2510 | 
| ESDLC5V0D3B | ESD | SD卡接口 | 浪涌、静电 | SOD323 | 
| SMF5.0CA | TVS | SD卡接口 | 浪涌、抛负载 | SOD123FL | 
SPI接口EMC及热插拔可靠性设计
SPI 接口:高速串行通信接口,用于连接存储芯片、显示屏等


| 型号 | 器件类型 | 使用位置 | 作用 | 封装 | 
| ESD0524P | ESD | SPI接口 | 浪涌、静电 | DFN2510 | 
WIFI天线EMC及可靠性设计
WIFI天线: WIFI天线是用于传输和接收电磁波的设备,通过发射和接收电磁波实现无线通信。同时天线通过特定形状和尺寸选择性地接收或发射特定频率的电磁波,实现电信号与电磁波的相互转换。

| NRESDTLC5V0D8B | ESD | 电源接口 | 浪涌、静电 | DFN1006 | 

*博客内容为网友个人发布,仅代表博主个人观点,如有侵权请联系工作人员删除。