"); //-->
1.1 国际标准号及名称
| ISO 15189 | 医学实验室质量和能力要求 | 规范医学实验室整体流程,包括粪便分析相关的样本处理、检测操作、结果报告等,确保实验室能力与质量 | 
| ISO 22870 | 体外诊断医疗器械性能评估标准 | 用于验证粪便分析仪的检测准确性、可靠性等性能指标,明确性能评估的方法与要求 | 
| ISO 13485 | 医疗器械质量管理体系要求 | 规定粪便分析仪制造商的质量管理体系,覆盖设计、生产、检验等全流程,确保产品符合国际质量规范。 | 
| CLSI GP41-A6 | 临床实验室标本处理指南(含粪便分析) | 涉及粪便样本的采集、保存、预处理及显微镜检查等操作规范,指导实验室标准化操作 | 
| 21 CFR Part 820 | 美国医疗器械质量管理体系法规 | 要求粪便分析仪制造商遵循设计控制、生产记录、上市后监测等质量体系要求,确保产品安全有效。 | 
| 欧盟 IVDR(Regulation (EU) 2017/746) | 欧盟体外诊断医疗器械法规 | 对粪便分析仪进行风险分级(B/C/D 类),明确高风险设备需经公告机构审核,要求加贴 UDI 标识,提交临床数据,强化上市后监测 | 
1.2 国内标准号及名称
| YY/T 1745-2021 | 粪便分析仪行业标准 | 规定粪便分析仪的技术指标:检出率≥90%(质控品 / 模拟样本)、携带污染率≤0.05%、临床符合率≥80%(与人工镜检对比),明确有形成分识别、隐血检测等功能要求 | 
| GB/T 18268.1-2010 | 测量、控制和实验室用电气设备电磁兼容性要求 第 1 部分:通用要求 | 对应 IEC 61326-1,规范粪便分析仪的电磁兼容性,避免电磁干扰影响检测准确性。 | 
| GB/T 29791.3-2013 | 医疗器械 标签与说明书 第 3 部分:体外诊断器械 | 对应 ISO15223-3,规定粪便分析仪标签和说明书的内容要求,包括适用范围、检测限、干扰因素等 | 
| GB 9706.1- 2020 | 医用电气设备 第1部分:基本安全和基本性能的通用要求 | |
| GB 4824- 2019 | 工业、科学和医疗设备 射频骚扰特性 限值和测量方法》 | |
1.3 其它国家和主体标准要求
| FDA 510 (k) 认证(Class II 类) | 美国食品药品监督管理局 Class II 类医疗器械上市前通知 | 适用于粪便隐血检测分析仪等中低风险设备,需证明与已上市设备 “实质等效性”,提交性能验证数据(如准确性、重复性) | 
| FDA PMA 申请(Class III 类) | 美国食品药品监督管理局 Class III 类医疗器械上市前批准 | 适用于高风险检测设备(如寄生虫 / 病原体分型),需提交完整临床试验数据,证明安全性和临床有效性,审核流程更严格 | 
| 21 CFR Part 820 | 美国医疗器械质量管理体系法规 | 要求粪便分析仪制造商遵循设计控制、生产记录、纠正预防措施、上市后监测等全流程质量体系要求 | 
| 欧盟 IVDR(Regulation (EU) 2017/746) | 欧盟体外诊断医疗器械法规 | 按风险分级:Class B(如隐血检测)可自我声明或公告机构审核;Class C/D(如寄生虫 / 癌症筛查)需公告机构审核;要求加贴 UDI 标识,提交临床数据,强化上市后监测 | 
02标准的电子部份电磁兼容EMC内容
2.1 国际标准中的电子部分EMC内容
在国际标准IEC 60601- 1- 2中,对电子部分的电磁发射要求十分严格
规定设备在射频范围内的传导发射和辐射发射都不能超过规定限值,防止对周围电子设备如医疗监护仪、通信设备等造成干扰。在抗扰度方面,要求设备能够承受一定强度的静电放电、射频电磁场辐射、电快速瞬变脉冲群等电磁干扰,确保设备在受到这些干扰时不会出现功能异常、数据错误或损坏等情况

2.2 国内标准中的电子部分EMC内容
YY/T 1745-2021《粪便分析仪行业标准》
适用范围:中国粪便分析仪专用标准,明确引用 GB/T18268 系列作为EMC依据国家药品监督管理局医疗器械技术审评中心
核心 EMC 内容:合规要求
仪器主机需同时符合 GB/T18268.1-2010(通用要求)和 GB/T18268.26-2010(IVD 专项要求)的I组A类设备标准国家药品监督管理局医疗器械技术审评中心
测试方法:按上述标准进行 EMC 测试,包括抗扰度(ESD、EFT、射频场等)和发射限值(传导、辐射)国家药品监督管理局医疗器械技术审评中心
临床符合率:EMC测试中设备需保持≥80% 的阳性检出符合率(与人工镜检对比)国家药品监督管理局医疗器械技术审评中心
抗干扰能力:在典型医疗电磁环境(如Wi-Fi、高频电刀)下,设备需稳定运行,无数据误判国家药品监督管理局医疗器械技术审评中心
03粪便分析仪在实际应用过程的问题
3.1 痛点问题 电磁干扰导致检测数据不稳定
例如: 附近的大型医疗设备如核磁共振仪在运行时,其强大的电磁场可能耦合到粪便分析仪的电路中,导致检测信号出现波动,使检测结果出现偏差,影响医生对患者病情的准确判断
工频磁场(如附近变压器、MRI 设备)导致的基线漂移
现象:
设备在“空白对照”测试(检测纯生理盐水样本)时,本应显示“0 干扰物”,却持续出现“疑似杂质”的基线波动(数值在0-5之间反复跳动);长期使用后,校准用的标准品检测值偏差超过10%(如标准值100,实测90 或110)。
原因:
50Hz工频磁场(强度超过30A/m)干扰光学检测系统的光电二极管,导致输出信号的直流分量偏移,影响数据校准的稳定性

3.2 痛点问题 抗静电能力不足
实际操作中,操作人员与设备接触时可能产生静电放电现象
由于粪便分析仪部分部件抗静电能力不足,静电放电可能会干扰设备内部电路,导致设备死机、重启或者检测程序出错,这不仅影响检测效率,还可能造成样本检测中断,需要重新进行检测,增加了时间成本和样本损耗
现象:
医护人员佩戴橡胶手套接触设备操作面板(如触摸屏、按键)时,设备突然出现显示屏闪烁、菜单乱码,或已输入的样本编号、检测模式被自动篡改;严重时可能触发设备 “误报警”(无故障却提示 “系统错误”)
原因:
人体静电(尤其干燥环境下)通过接触或空气放电耦合到设备的控制电路,干扰微处理器的信号处理,导致逻辑判断错误
3.3 痛点问题 电源干扰敏感
医院的供电系统可能存在电压波动、谐波等电源干扰问题;粪便分析仪如果对电源干扰敏感,当电源出现波动时,可能会导致设备工作异常,如检测参数不准确、传感器工作不稳定等;这使得在电源质量不佳的环境下,粪便分析仪难以提供可靠的检测结果
电快速瞬变脉冲群(EFT)导致的机械传动故障
现象:
设备在自动进样过程中,机械臂突然卡顿(停在样本架上方不动),或样本针(吸取粪便悬液的部件)偏离预设轨迹,戳到样本管外壁;部分设备会出现 “样本混匀搅拌器” 转速忽快忽慢,导致样本未充分混匀,影响检测均匀性。
原因:
电网中因电机启动、开关动作产生的高频脉冲(5kHz)通过电源线耦合到设备的电机驱动电路,干扰步进电机的控制信号,导致机械运动精度下降
3.4 痛点问题 雷击浪涌损坏
浪涌干扰(如雷击、电网切换)导致的设备宕机或硬件损坏
现象:
雷雨天气或医院配电室切换供电线路后,设备突然黑屏、无任何响应(无法开机);或重启后提示 “传感器通信失败”,拆开后发现光学检测模块的电路板烧蚀(有焦痕)
原因:
浪涌电压(线 - 地间可达 4kV)击穿设备电源模块的防雷击保护电路,直接损坏敏感电子元件(如运算放大器、传感器接口芯片)
基于NASA、世界气象组织等权威机构的最新研究,全球雷电活动最频繁的前三名国家及地区如下:
第一名:委内瑞拉・马拉开波湖地区 闪电密度:年均 232.52 次 / 平方公里(全球最高)
第二名:刚果民主共和国・卡巴雷区(Kabare) 闪电密度:年均 205.31 次 / 平方公里(非洲最高)
第三名:刚果民主共和国・坎佩内(Kampene) 闪电密度:年均 176.71 次 / 平方公里(赤道地区高频区)
04对外I/O接口及显示屏解决方案AC电源接口EMC及可靠性设计
AC 电源接口:用于连接外部220V交流输入


| 2R600L | GDT | 电源接口 | 浪涌,防雷(户外产品,关注续流问题) | 2RXXXL | 
| 14D561K/14D511K | MOV | 电源接口 | 浪涌,防雷 | 14D | 
| CMZ/CML | EMI 共模抑制器 | 电源接口 | 共模抑制 | SMD | 
12V/24V DC电源接口EMC及可靠性设计
DC 电源接口:用于连接外部 12V/24V DC电源输入, 为内部模块供电(如电机、传感器)。

| 2R090L | GDT | 电源接口 | 浪涌,防雷(户外产品,关注续流问题) | 2RXXXL | 
| 20D820K | MOV | 电源接口 | 浪涌,防雷 | 20D | 
| CMZ7060A-701T | EMI 共模抑制器 | 电源接口 | 共模抑制 | 7060 | 
| SMBJ15CA/SMBJ28CA | TVS | 电源接口 | 浪涌,抛负载 | SMB | 
USB-2.0接口EMC及热插拔可靠性设计
USB-2.0接口: USB 2.0旨在提供更快的数据传输速度和更好的设备兼容性;并且在接口速度上实现了飞跃,将其从最初的最大12 Mbps提升至480 Mbps;这使得USB接口能够满足更多高带宽设备的需求,如高速打印机、扫描仪、外部存储设备和多媒体设备等。


| 型号 | 器件类型 | 使用位置 | 作用 | 封装 | 
| ESDLC5V0D8B | ESD | USB接口 | 浪涌、静电 | DFN1006 | 
| SMF6.5CA | TVS | USB接口 | 浪涌、抛负载 | SOD123FL | 
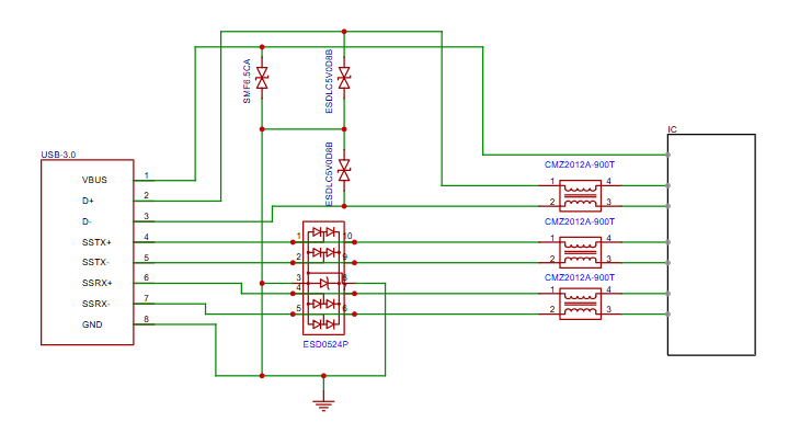
USB 3.0接口EMC及热插拔可靠性设计
USB 3.0 接口:
USB 3.0 接口具有高速数据传输能力,广泛应用于机器与外部存储设备、传感器等的连接。其高速模式下的数据传输速率可达5Gbps,能快速传输大量数据,如机器视觉图像数据;具备即插即用特性,方便用户随时连接和更换设备,提高机器使用的便捷性,在各类机器应用场景中发挥着关键作用。

| ESD0524P | ESD | USB接口 | 浪涌、静电 | DFN2510 | 
| ESDLC5V0D8B | ESD | USB接口 | 浪涌、静电 | DFN1006 | 
| SMF6.5CA | TVS | USB接口 | 浪涌,抛负载 | SOD123FL | 
| CMZ2012A-900T | EMI共模抑制器 | USB接口 | 共模抑制 | 2012 | 
RS-232 接口EMC及热插拔可靠性设计
RS232 接口: 是常用的串行通信接口之一, RS232适用于短距离设备互联(如打印机、鼠标等),但需通过电平转换芯片(如 MAX232 )适配不同逻辑电平。


| P0220SCL | TSS | RS232接口 | 浪涌、静电 | SMB | 
| P3100SCL | TSS | RS232接口 | 雷击、浪涌、静电 | SMB | 
| PBZ1608A02Z0T | 磁珠 | RS232接口 | 消除高频干扰 | 1608 | 
RS-485 接口EMC及热插拔可靠性设计
RS485 接口: RS-485 是一种串行通信标准,可以支持多个设备通过同一条串行总线进行通信;且适用于中长距离通信,具有较好的抗干扰能力和数据传输稳定性。


| P0080SCL | TSS | RS485接口 | 浪涌、静电 | SMB | 
| PBZ1608A102Z0T | 磁珠 | RS485接口 | 消除高频干扰 | 1608 | 
以太网接口EMC及热插拔可靠性设计
以太网 接口:
支持有线网络连接;以太网接口为机器提供稳定的网络连接,支持远程控制和数据交互。通过以太网,机器可实时上传工作数据至云端,接受远程指令,实现智能化远程操作;其传输速率可达1000Mbps甚至更高,满足机器在自动化、智能化等领域对高速、稳定数据传输的需求。

| 3R090L | GDT | 以太网接口 | 浪涌 | 3RXXXL | 
| ESDLC3V3D3B | ESD | 以太网接口 | 浪涌、静电 | SOD323 | 

*博客内容为网友个人发布,仅代表博主个人观点,如有侵权请联系工作人员删除。